Unabhänging vom eingesetzten Inputmaterial, bleibt die Gaszusammensetzung fast indentisch

 

Beispiel für Holzhackschnitzel

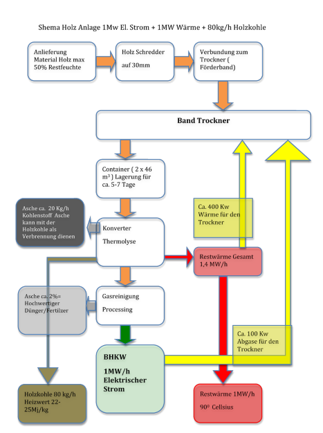
1Mw/p NEP station

Beispiel für Haushaltsabfälle, mit Recycling-Option

von 1Mw / p NEP Station

Wir empfehlen 3-5 MW / p für die bestmögliche Rentabilität. Standard-Sortiertechnologie ab 10 Tonnen pro Stunde

 

© 2013  Nectech International. - All Rigths Reserved ⎪ Privacy Policy

 

NECTECH  International

board of directors:

Nectech International GmbH

Bergstr. 5 b  85376 Massenhausen Germany

HRB 202700 USt ID: DE 115/ 133/ 20134