Nezávisle od vstupného materiálu ostáva zloženie plynu skoro identické

 

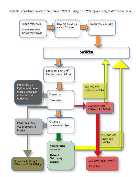
Príklad s použitím drevenej štiepky

Príklad pre odpad z domácností s možnosťou recyklácie od 1MW/p stanica NEP

 

Pre najlepšie zhodnotenie odporúčame 3-5 MW/p. Bežná triediaca technológia od 10 ton za hodinu.

 

 

© 2013  Nectech International. - All Rigths Reserved ⎪ Privacy Policy

 

NECTECH  International

board of directors:

Nectech International GmbH

Bergstr. 5 b  85376 Massenhausen Germany

HRB 202700 USt ID: DE 115/ 133/ 20134